[转帖]信创产业链梳理,三大集团撑起国内信创半边天(附股)

产业链,梳理,集团,撑起,国内,半边天 · 浏览次数 : 0

小编点评

**信创产业链简图第一部分** | **细分行业** | **主要公司** | |---|---| | CPU | 飞腾 | | 操作系统 | 中标麒麟和银河麒麟 | | 数据库 | 武汉达梦、南大通用、神州通用、优炫软件、人大金仓 | | 中间件 | 普元信息、东方通、宝兰德、中创软件、金蝶天燕 | | 服务器 | 浪潮信息、新华三、华为 |

正文

https://new.qq.com/rain/a/20220112A05MTF00

 

信创,即信息技术应用创新产业,涉及到的行业包括IT基础设施、基础软件、信息安全等,今天主要梳理基础设施。

信创产业链简图

第一部分,各细分行业相关公司梳理。

一、CPU。

1、飞腾,中国长城子公司,拥有ARM指令集授权。

2、鲲鹏,华为旗下品牌,鲲鹏处理器系基于ARMv8架构永久授权。

3、海光,中科曙光子公司,拥有AMDx86IP授权。

4、兆芯,2013年,上海市国资委与威盛电子联合成立兆芯公司,兆芯由此获得威盛电子的部分x86专利授权。

5、龙芯,中科院参股,但不是第一大股东,龙芯最初基于MIPS添加指令,到发展出基于MIPS的LoongISA,再到最新的LoongArch,目的非常明确,那就是尽一切可能掌握主导权,坚定不移走自主之路。

6、申威,实际控制人为自然人,申威是唯一一个基于ALPHA打造的国产CPU,在后续生态建设上同样存在挑战。

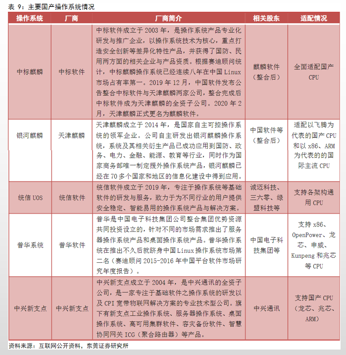
二、操作系统。

1、中标麒麟和银河麒麟。

两个品牌都是中国软件旗下品牌,母公司均为麒麟软件有限公司(原天津麒麟),中标麒麟连续多年在中国Linux市场占有率第一。据中国软件官方数据,中标软件、天津麒麟两家公司在党政、国防办公室等领域占有国产操作系统90%以上的市场份额。

2、统信软件。

统信软件是诚迈科技子公司,旗下的深度系统为全球Linux点击量Top10的唯一国产OS。

3、普华系统,中国电科旗下品牌。

4、中兴新支点,中兴通讯旗下品牌。

三、数据库。

国内的数据库行业公司主要有武汉达梦(大股东为中国软件)、南大通用、神州通用、优炫软件、人大金仓(太极股份子公司)。

四、中间件。

1、普元信息。

2、东方通。

3、宝兰德。

4、中创软件。

5、金蝶天燕。

五、服务器。

1、浪潮信息,浪潮集团旗下公司,国内服务器龙头。

2、新华三,紫光股份子公司,国内服务器销售额排名第二。

3、华为。

第二部分,三大科技集团相关上市公司。

国内三大科技集团中国电子、中国电科和华为均已初步完成从底层到上层应用的全产业链打通。

1、CEC(中国电子信息产业集团有限公司,简称“中国电子”)旗下上市公司。

2、CETC(中国电子科技集团有限公司,简称“中国电科”)旗下上市公司。

3、华为产业链信创概念相关公司。

 

与[转帖]信创产业链梳理,三大集团撑起国内信创半边天(附股)相似的内容:

[转帖]信创产业链梳理,三大集团撑起国内信创半边天(附股)

https://new.qq.com/rain/a/20220112A05MTF00 信创,即信息技术应用创新产业,涉及到的行业包括IT基础设施、基础软件、信息安全等,今天主要梳理基础设施。 信创产业链简图 第一部分,各细分行业相关公司梳理。 一、CPU。 1、飞腾,中国长城子公司,拥有ARM指令集

[转帖]央企信创79号文,全面指导国资信创产业发展

https://baijiahao.baidu.com/s?id=1748464391475464650&wfr=spider&for=pc 信创,即信创产业、信息技术应用创新产业,旨在实现信息技术领域的自主可控,保障国家信息安全。其核心在于通过行业应用拉动构建国产化信息技术软硬件底层架构体系和全周

[转帖]关于统信UOS操作系统版本介绍

https://blog.csdn.net/qq43748322/article/details/120196200 当下信创产业发展的如火如荼,今天聊聊统信操作系统UOS 相比较于其它国内品牌操作系统,统信UOS的版本、分支比较多,下面为大家详细说说各UOS版本 目前统信UOS系统主要分为桌面版和

[转帖]信创四巨头合集——中国电子、中国电科、中科院、华为

https://view.inews.qq.com/a/20220531A04F5Q00?refer=wx_hot 自“棱镜门”和中兴、华为事件等相继爆发后,我国政府出台一系列政策扶持信息技术产业的国产替代。在此期间,以党政为主的领域率先试点信息技术应用创新(下文简称“信创”)。随着试点不断深化和不

[转帖]信创国家队,太极股份,领航建设数字中国

https://xueqiu.com/1256808809/238810705 太极股份控股股东为中电科,深耕中国数字化建设三十年,是国内数字政府、智慧城市、关键行业信息化的领军企业,围绕产业数字化转型,形成了系统集成服务、网络安全服务、智慧应用与服务、云服务四大业务体系。 一、自主可控+数字经济的

[转帖]信创从芯开始,CPU实现国产有多难?

https://www.eet-china.com/mp/a213516.html 数字底座的“底座”——CPU,决定信创底层逻辑的关键。CPU 是信息产业中最基础的核心部件,指令集是计算机程序执行的基础单元功能集,是 CPU 产品生态体系的基石,可以分为复杂指令集(CISC)和精简指令集(RISC

[转帖]信创核心标的之太极股份

https://xueqiu.com/7439145187/243249254 来自守望者的策略世界的雪球专栏 1、对太极股份的定位:首先,宏观大背景是信创将成为自主可控的底层基座,事实上已经是科技领域的大基建,政策定调高、支持力度大、可预见性强、市场空间大,布局是有必要性的;其次,太极股份是央企中

[转帖]编译安装Erlang+RabbitMQ

https://www.cnblogs.com/hellxz/ 楔子 由于国内信创越来越火,客户现场也开始使用国产操作系统替换CentOS之类的开源操作系统,最近做实施的同事找到我,说现场是ARM架构的操作系统编译安装RabbitMQ一直提示无法启动也没有日志文件生成,找过了好几个同事都没解决这才找

[转帖]CPU迎爆发机遇!国产替代空间广阔,龙头全梳理

https://baijiahao.baidu.com/s?id=1747898381654698273&wfr=spider&for=pc 当前芯片成为科技竞争的核心,CPU首当其冲,国产替代空间广阔。随着行业信创加速,电信、金融等行业集采中“国产芯片”服务器占比大幅提升。 CPU是数字芯片,基于

[转帖]宁可信鬼,也不信 iowait 这张嘴!

https://zhuanlan.zhihu.com/p/407333624 原创:小姐姐味道(微信公众号ID:xjjdog),欢迎分享,转载请保留出处。 我们经常遇到iowait这个名词,在top命令中,vmstat中,sar命令中,都有它的身影。很多同学按照经验,当看到iowait非常高的时候,